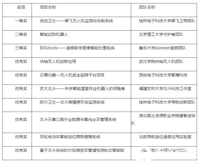
11月14日,2019第三届“北斗+”创新创业大赛全国总决赛在北京航空航天大学举办。beat365官网学子组建的227无人机实验团队于第三届北斗+创新创业大赛湖北赛区总决赛中获得二等奖,凭借自身的优势杀入全国总决赛,并在总决赛中获得优秀奖。

在全国总决赛中,beat365官网227无人机实验团队首个登场,沉着冷静地完成了比赛。面对评委们对参赛项目的提问,思路明确、条理清晰,为后面选手做出了表率。值得一提的是beat365官网无人机项目在比赛期间获得了较多青睐,但碍于设备以及比赛场地的限制,无人机团队遗憾获得优秀奖。

参赛学生与指导老师
本届大赛由中关村空间信息产业技术联盟、中关村宽带无线专网应用产业协会主办。中国工程院院士、摄影测量与智慧城市专家刘先林,中国工程院院士、卫星导航专家谭述森莅临现场并担任评委,来自全国企事业单位、高校、投资机构、社会组织及媒体代表等百余人参加。比赛不仅拓宽了同学们的眼界,更让beat365官网无人机团队收获了满满的大赛经验。通过此次全国总决赛,beat365官网学子深刻意识到了我们与其他优秀团队差距所在。从而更加坚定了创新创研的决心,明确了未来努力的大方向。

获奖团队与评委合影